酒店日历房解决方案
业务介绍
1.业务简介
抖音酒店日历房是指酒店在抖音平台上提供的可实时预订、日期明确的客房产品。其核心特点是用户可直接选择具体入住日期下单,预订时客房状态(有房/无房)、价格、库存等信息与酒店实际情况实时同步,实现“即订即住”或“即订即确认”的即时交易模式,满足用户有明确出行目的时预订酒店的诉求,同时可满足酒店商家收益管理诉求的新型商品类型。
基于日历房业务提供的抖音日历房直连能力是住宿行业数字化转型中的重要解决方案,旨在通过商家自有系统与抖音开放平台日历房接口能力对接,实现酒店房源库存、价格、房态在平台的实时同步与高效管理,实现供需信息的即时互通。
2.价值
- 1.商家价值
- •成本管理:通过直连能力,实现商家在平台房源库存、价格、房态实时管理,降低人工运营成本;
- •收益管理:支持根据市场需求、节假日等因素实时调整价格,动态调价抢占市场避免库存闲置,应对市场波动实现收益最大化;
- •效率提升:接单支持“极速确认”(支付后立即确认入住)或“异步确认”(酒店人工审核后确认),减少用户等待时间,以及人工操作错误,提升订单效率。
- 2.用户价值
- •即时预订:提供透明、便捷的预订体验,避免预约失败或价格变动风险;
- •体验提升:实时确认订单提升消费体验;全渠道一致性避免价格/房态差异引发投诉,提升用户信任度;
- 3.日历房商品类型
- •日历房:指仅售卖酒店日历房商品
货架页 | 详情页 | 提单页 | 购买成功页 | 订单详情页 |
| |
日历房套餐:指在售卖酒店日历房商品的基础上,商家基于自身业态增加餐饮、票务等其他综合性服务包装组合为日历房套餐进行售卖,除住宿商品部分其他均为线下到店后,由商家提供对应的履约服务;
货架页 | 详情页 | 提单页 | 购买成功页 | 订单详情页 |
| |
日历房、预售券、团购券能力对比
模块 | 功能点 | 直连日历房 | 直连预售券 | 团购券 |
商家入驻 | 注册账户 & 认领门店 &亮照 & 开通结算账户等 | 抖音来客 | 抖音来客 | 抖音来客 |
商品管理 | 有无预售券 | 无 | 接口 or 抖音来客(手工) | 无(线下沟通,线下预约) |
商品类型 | 新增日历房商品类型 | 预订商品(预售券对应可以预约的商品) | 无(线下沟通,线下预约) | |
商家经营 | 撮合 & 直播等 | 抖音来客 | 抖音来客 | 抖音来客 |
营销产品能力 | 支持提报涡轮,秒杀,货补等功能 | 支持提报涡轮,秒杀,货补等功能 | 支持提报涡轮,秒杀,货补等功能 | |
交易履约 | 用户预约 | 用户选择日期直接锁定库存 | 用户线上预约锁定库存 | 用户线下咨询,电话预约预约即核销 |
商家接单 | 酒店在线直接接单 | 系统直连无需人工搬单 | 人工线下与用户沟通人工搬单至酒店系统 | |
核销 | 离店后T+1 0点核销 | 离店后T+1自动核销 | 预约即核销(通过二维码) | |
结算分账 | 分账提现(与账户账期相关,BD可代为申请+1/3/5) | 核销日+账期日到账 | 核销日+账期日到账 | 核销日+账期日到账 |
- 3.名词解释
名词 | 定义 |
client_key | 第三方通过接口对接抖音开放平台前需要创建应用,应用的 AppId 等价于 client_key,二者值相同,用于唯一区分一个应用 |
client_无(线下沟通,线下预约)ecret | |
acces_token | 接口调用的凭证,携带在请求header中用于身份识别 |
测试账号 | 为了方便三方与抖音侧进行联调测试, 三方可向抖音侧BD申 请测试账号(包含服务商测试账号和对应的测试商家账号),测试账号的应用和权限申请抖音侧已经提前准备好,可直接投入开发测试使用 |
POI | “Point of Interet”,即兴趣点,在地理信息系统中,任何一个有效的地理指标关联的有效地理信息,都是一个POI。它是生活服务主要的信息和功能的载体和入口。在抖音发布视频/图片,可以添加POI标签;用户在消费视频内容时,可以选择点击POI标签进入到POI详情页,具体了解POI的详细内容。在酒旅行业POI则可以认为是酒店门店 |
物理房型/MSPU/SPU | 商家标品。在酒店行业用来描述商家的出售的房型信息,例如:房型名称、房型图片、床型、面积等。 |
商品/Product/售卖房型/售卖计划/RatePlan/RP | 抖音生服售卖商品。与物理房型关联的同时包含一些规则(属性)和描述信息,比如预定规则、餐食规则、取消规则等。 |
价量态/房价房量房态/ARI | 抖音商品的价格和库存管理表述。对应酒店行业即房价、房量、房态。 |
日历房 | 抖音生服商品的一种类型,只适用于酒店行业,满足用户即时预订的需求。 |
预售券 | 抖音生服商品的一种类型,适用于多行业,满足用户先购买后预约的需求。 |
预定商品 | 抖音生服商品的一种类型,适用于多行业,在酒店行业特指与预售券关联,用户购买预售券后可以预约的酒店售卖房型。 |
日历/Calendar | 抖音生服描述商品价格、库存、属性的一种维度,即日历维度。用来表示在不同日期下,抖音商品不同的价格、库存、属性。 |
达人 | 本地行业的创作者,短视频和直播等内容的供给方,为商家提供分销渠道。 |
佣金计划 | 商家面向达人发布的一种任务,达人在接受任务后通过短视频或直播的方式帮助商家达成商品销售的目的,达人则会获取一定比例的佣金。目前佣金计划会与抖音商品进行关联。 |
通用计划 | 佣金计划的一种,特点:1.所有达人可接;2.商家达人不用建联 |
定向计划 | 佣金计划的一种,特点:1.指定达人可接;2.商家达人线下建联 |
佣金有效期 | 针对短视频定向计划,表示达人在上传带货短视频成功后,在 指定的有效期时间范围内的可以计算佣金 |
计划维度 | 目前支持门店维度和商品维度。门店维度表示该门店维度下创建的商品都按照门店维度佣金计划计算佣金。商品维度则对指定商品设置佣金计划。 |
2.接入流程
1.接入前置说明
- •开发者直连接入,需遵循平台服务标准并且保障商家数据的安全和隐私,若在接入期间,商家需符合以下接入标准,若出现影响到平台及商家服务的问题,平台有权终止直连对接服务。
- ◦开发者正式启用直连对接服务,需要符合平台接入规范并顺利通过技术对接验收标准
- ◦开发者在直连对接期间,需要保障自身技术稳定性,可订检查不得低于大盘平均水平
- ◦开发者在直连对接期间,若出现技术服务质量问题,服务商需要配合平台进行接口整改和优化
2.开发者入驻以及创建生活服务商家应用
- •技术服务商:技术服务商接入指南
- •自研:自研商家接入指南
3.验收和压测
- •测试环境:若需要测试环境,需联系抖音侧 BD 建群,由抖音侧技术支持提供测试流程并协助测试。
- •注:部分解决方案必须在测试账号下完成联调验收通过后,才可以申请解决方案相关接口权限。
- •正式环境:若只需要在正式环境联调测试,可在开放平台控制台-生活服务商家应用-开发工具,进行自助验收和压测,完成后可进行上线操作
4.申请解决方案并上线
- •需要申请「酒店日历房解决方案」,审批通过之后在正式环境上线
3.接口对接
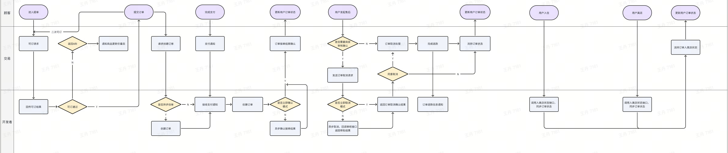
1.时序图
2.接口清单
业务模块 | 是否必接 | 模式 | 能力(权限点) | 接口文档 | 描述 | 流程图 |
酒店静态信息 | 选接 | 模式一: 推送模式 合作方推送酒店静态信息,抖音进 行匹配和创建 | 酒店静态信息匹配/创建/更新能力 |
| | |
酒店静态信息匹配成功后通知服务商。 | | |||||
酒店匹配状态查询 | | |||||
模式二:自助匹配模式 合作方从抖音侧获取酒店核心静态信息,在合作方侧自行mapping | 酒店静态信息自助获取能力 | 抖音酒店查询(不适用于代理商) | | |||
代理商-酒店静态信息自助获取 | 以游标形式查询抖音酒店信息( 仅供代理商使用 ) | | ||||
物理房型信息 | 选接 (两种模式选接一种) | 模式一:推送模式 合作方推送物理房型信息,抖音进行 匹配和创建 | 物理房型静态信息匹配/创建/更新能力 | 创建或更新抖音物理房型 | | |
物理房型审核通过/拒绝后通知服务商。 | | |||||
日历房套餐审核通过/拒绝后通知服务商。 | | |||||
物理房型静态信息自助获取能力 | 查询物理房型审核状态 | | ||||
模式二:自助匹配模式 合作方从抖音側获取物理房型核心静 态信息,在合作方侧自行mapping | 门店下物理房型查询 | | ||||
对接物理房型信息时,必接 | 物理房型上下架能力 | 对物理房型进行上下架或者删除,单批次最多5个,单商家限制每秒最多操作40个房型 | | |||
售卖房型信息 | 必接 | 售卖房型信息 RatePlan层,合作方推送方式创建相 应售卖房型信息,其中包括取消政 策、餐食和预定限制 | 售卖房型创建/更新能力 | 创建价格计划,该接口为增量更新,若某个选填字段保存过,后续即使不传该字段也会保留之前的数据。该接口最多支持单次传递20个售卖房型,单商家每秒最多保存100个商品。 | | |
日历房上下架能力 | 售卖房型上下架,售卖房型创建后自动上架,无需调用该接口。该接口最多支持单次传递20个商品id,单商家每秒最多保存100个商品。 | | ||||
价量态ARI | 必接(三个模式对接其中一种即可) | 模式一:推送模式 合作方直接通过接口实时推送ARI变化给抖音 | 房价/房态/房量更新 | 保存价量态房量,该接口最多支持单次传递50组房量房态 | | |
保存价量态价格,该接口最多支持单次传递50组房价 | | |||||
价量态接口异步更新失败后通知服务商。 | | |||||
模式三:增量通知+拉取模式 当合作方的ARI有变化时时通知抖 音,抖音根据变化信息进行拉取 | 商家侧日历库存或价格有变更触发接口商用,抖音侧会触发商家价量态无(线下沟通,线下预约)PI调试,拉取价量态。拉取失败会通过价量态webhook广播失败通知。 | | ||||
模式二:拉取模式 1合作方无法通知变化,靠抖音根据尽 可能快的频率进行拉取 | 主动拉取 价量态能力 | 抖音侧调用第三方主动拉取价量态信息。 | | |||
酒店会员管理 | 选接 | 对接会员能力,入会接口必接 | 酒店会员管理 | 抖音生活服务调用对接方绑定会员接口进行会员注册或者绑定。 如果该会员在对接方系统中尚未注册,则对接方需根据请求参数信息进行注册,并返回用户默认初始化信息。 如果该会员在对接方系统中已经是会员,则返回用户有效会员信息。 | | |
对接会员能力,退会接口必接 | 抖音生活服务调用对接方进行抖音渠道会员解绑。 | | ||||
酒店注销会员 | | |||||
更新酒店会员数据 | | |||||
用户在抖音端内发起会员的换绑手机号,同步通知到商家侧。 | | |||||
会员信息变更接口通知 | | |||||
抖音生活服务调用对接方进行会员数据查询 | | |||||
可订检查 | 必接 | 日历房交易正向能力 | 抖音侧调用第三方进行可订检查。如果不可订需要返回价量 信息进行价量更新 | | ||
订单创建 | 必接 | 一步模式&同步接单模式,只需要对接创建订单 | 抖音侧调用第三方创建酒店订单。 | |||
订单支付 | 选接 | 两步骤模式需要对接「酒店创建订单」+「酒店支付结果通知」 | 抖音侧通知第三方支付成功。供应商交易模式为支付后创单的情况下抖音不会调用该无(线下沟通,线下预约)pi | |||
选接 | 异步接单模式必接「确认接单接口」 | 抖音侧通知第三方支付成功后,第三方需要在商品上单中设置的接单时间内通知抖音侧接单结果。超时会拒单 | ||||
订单取消 | 必接 | 立即取消(同步)模式,仅需要对接酒 店取消订单接口 | 日历房交易逆向 | 抖音侧通知第三方取消订单。 | ||
选接 | 异步取消模式必接 | 抖音侧请求第三方申请退款后,第三方异步回调审核结果 | ||||
必接 | - | 抖音侧完成退款后,通知第三方订单实际退款信息。 | ||||
日历房线上开票 | 选接 | - | 日历房线上开票 | 抖音侧调用酒店系统方接口,申请开发票 | ||
选接 | 酒店系统方向抖音同步开票结果 | |||||
入住/离店状态同步能力 | 选接 (推荐接入) | - | 入住/离店状态同步能力 | 三方通知调用用户的入住状态 | ||
营销链路 | 选接 | - | 营销查询接口 | 营销信息查询,只返回生效的活动数据 | | |
选接 | - | 营销规则价格模式推送 | 营销规则创建和更新 | | ||
选接 | - | 营销规则价格推送 | 营销规则创建和更新 | | ||
选接 | - | 营销规则推送 | 营销规则推送 | | ||
选接 | - | 营销价量态拉取 | 抖音侧调用第三方主动拉取营销价量信息。 | | ||
选接 | - | 营销库存推送接口 | 营销库存推送。营销库存变化需商家推送更新,平台不做营销库存扣减 | | ||
选接 | - | 营销退出报名接口 | 营销规则退出,该接口只用于退出活动下售卖房型,需要将活动下线请使用营销规则接口编辑active字段 | | ||
KA核销对账 | 选接 | - | KA核销对账 | 商家通过接口查询自己账单详情。 | |
